ID - Bugs & Drugs
Abx Spectums - MRSA - Pseudomonas
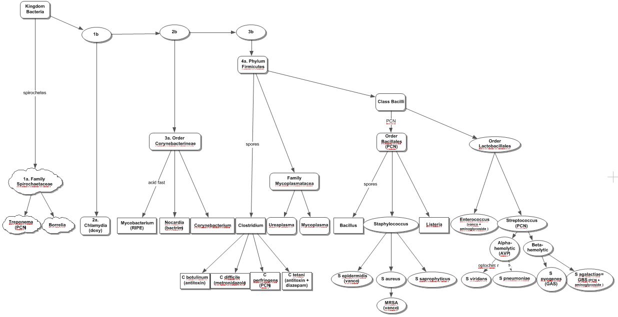
Phylogenies - Gram+ Gram-
CAP - Cellulitis - Meningitis - SBP - UTI

Other Meds
HTN meds
Equivalents: Opiates - Steroids
Statins